行业知识

如何理解阀门安装前的强度和严密性试验?

2024-07-19 10:15:48 亚搏体育在线注册,亚搏体育(中国)

如何理解阀门安装前的强度和严密性试验?

给排水安装规范精读之旅(01)

《建筑给水排水及采暖工程施工质量验收规范》 GB50242-2002

3.2.4  阀门安装前,应作强度和严密性试验。试验应在每批(同牌号、同型号、同规格)数量中抽查10%,且不少于一个。对于安装在主干管上起切断作用的闭路阀门,应逐个作强度和严密性试验。

3.2.5  阀门的强度和严密性试验,应符合以下规定:阀门的强度试验压力为公称压力的1.5倍;严密性试验压力为公称压力的1.1倍;试验压力在试验持续时间内应保持不变,且壳体填料及阀瓣密封面无渗漏。阀门试压的试验持续时间应不少于表3.2.5的规定。

图片关键词

精读1-主干管和切断作用

主干管一般指具有分流或合流作用的干管,在建筑内,可视为由泵组出口至连接若干立管的干管。在《建筑给水排水及供暖工程施工标准》T/CECS1387-2023中有所明确,包括安装在分集水器及旁通管、各系统入户位置、水箱、水泵等阀门。

切断作用是指主要用于切断管道的流量,而不是用于调节流量,主要用于管网维护检修。

精读2-抽查比例的变化

取消了原《规范》第2.0.14 条“如有漏、裂不合格的应再抽查20%,仍有不合格的则须逐个试验”。若保留此条款内容则给施工单位增加了很大工作量,且国内大企业或合资企业的阀门质量相对较好。故修改为10%。

精读3-强度试验

强度试验也称为壳体试验(shelltest),是对对阀体和阀盖等连接而成的整个阀门壳体进行的冷态压力试验。目的是检验阀门壳体、包括固定连接处在内的整个壳体的结构强度、耐压能力和致密性。

精读4-严密性试验

严密性试验也称为密封试验(closuretest),是指检验阀门启闭件和阀座密封副、阀体和阀座间的密封性能的试验。

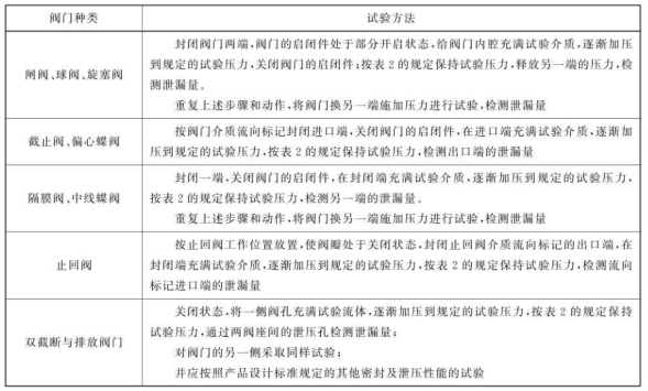
精读5-试验方法与步骤

5.1壳体试验

5.1.1封闭阀门的进出各端口,阀门部分开启,向阀门壳体内充人液体试验介质,排净阀门体腔内的空气,应使壳体的内腔充满液体试验介质。逐渐加压到规定的试验压力;按要求保持试验压力,然后检查阀门壳体各处的情况(包括阀体与阀盖连接法兰、填料箱等各连接处)。

5.1.2壳体试验时,对可调阀杆密封结构的阀门,试验期间阀杆密封应能保持阀门的试验压力;对于不可调阀杆密封(如“O"形密封圈、固定的单圈等),试验期间不准许有可见的泄漏。

5.1.3如订货合同有气体介质壳体试验的要求时,应先进行液体介质的壳体试验,在液体介质的试验合格后,才可再进行气体介质的壳体试验,并应采取相应的安全保护措施;试验过程中,试验压力应缓慢升高。

5.1.4气体介质的壳体试验时,排净体腔内的液体,封闭阀门的进出各端口,阀门部分开启,向阀门壳体内充入气体试验介质,逐渐加压到规定的试验压力,按要求保持试验压力,将阀门壳体全部浸人水中,壳体的上表面距离水面不超过50mm进行观察,观察水中有无连续气泡逸出;也可以采用在壳体外表面喷涂检漏液体的方法进行观察。

5.2.上密封试验

5.2.1对具有上密封结构的阀门,封闭阀门的进出各端口,向阀门壳体内充人液体的试验介质,排净阀门体腔内的空气,用阀门的操作机构开启阀门到全开位置,松开填料压盖的螺栓。

5.2.2逐渐加压到规定的试验压力,按要求保持试验压力,观察阀杆填料处的泄漏情况。

5.3密封试验

5.3.1一般要求

5.3.1.1试验期间,除油封结构旋塞阀外,其他结构阀门的密封面应是清洁的。

5.3.1.2具有两个密封副、在阀体和阀盖有中腔结构的阀门(如闸阀、球阀、旋塞阀等),试验时,应将该中腔内充满试验压力的介质。

5.3.1.3除止回阀外,对规定了介质流向标记的阀门,应按规定的流向标记方向施加试验压力。

5.4密封试验检查,按下表规定

图片关键词

精读6-试验结果要求

6.1壳体试验

6.1.1壳体试验时,不应有结构损伤,壳体间连接处不准许有可见泄漏(如阀体与阀盖连接法兰处等);采用液体介质试验,壳体表面不应有可见的液滴或表面潮湿;采用气体介质试验应无气泡。

6.1.2液体介质壳体试验时,填料在冷态工作压力的1.1倍及以下应无可见泄漏;超过1.1倍冷态工作压力出现的泄漏,填料泄漏不应作为拒收条件。

6.2.上密封试验

在试验持续时间内,不准许有可见泄漏。

6.3密封试验

6.3.1在试验压力持续时间内,试验介质通过密封副的最大允许泄漏率按下表的规定。

6.3.2阀门允许泄漏率等级应满足相关阀门产品标准规定或订货合同要求;若产品标准或订货合同中没有规定时,弹性密封副阀门按下表的A级要求,金属密封副阀门按下表的D级要求。

6.3.3对于分离结构组合形式阀座或阀芯的连接(如阀座螺纹或组焊焊到阀体、阀芯密封件组装到阀芯上的),密封试验时,还应检查密封连接处的泄漏情况,连接处不准许有可见泄漏。

6.3.4在试验压力加压到冷态工作压力的1.1倍之前,阀杆填料不准许有可见泄漏。

6.3.5液体高压密封试验后,弹性密封副结构阀门密封面出现的塑性变形现象不应作为结构损坏看待。

图片关键词

注1:CWP是指冷态工作压力cold working pressure,在20C~38°C的工作温度时,阀门壳体的最大允许工作压力。

注2:这两条规范条款时参考GBT13927-2022《工业阀门压力试验》


TAG: 阀门
首页
产品
新闻
联系