电磁阀常见故障模式分享
2022-12-28 亚搏体育在线注册,亚搏体育(中国)
DCS与MCC接口原理分享
2022-12-27 亚搏体育在线注册,亚搏体育(中国)
接触式导波雷达液位变送器工作原理
PLC等工控系统故障的主要原因
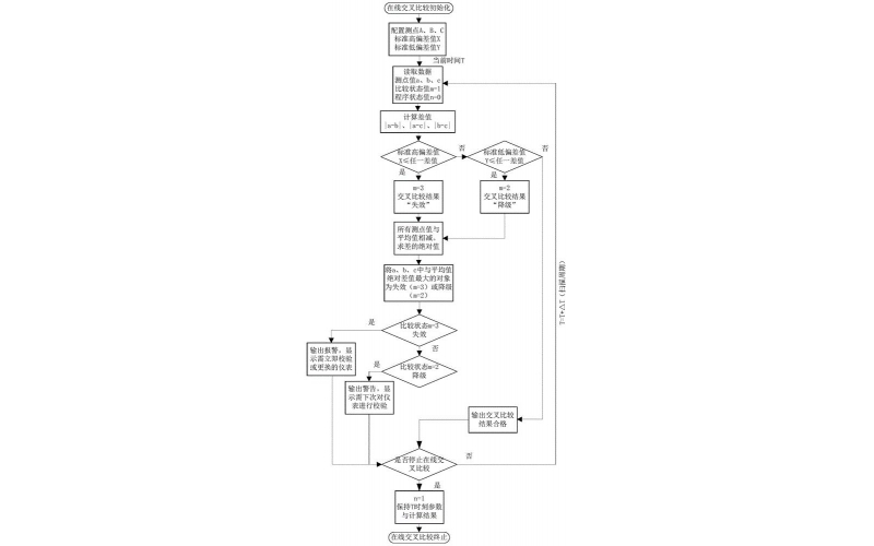
从冗余仪表交叉比较说说仪表的预测性维护
2022-12-26 亚搏体育在线注册,亚搏体育(中国)
了解这几点,搞定仪表漂移的主要原因
仪表测量误差的几个原因
IEEE C37.20.2 标准金属封闭开关柜的特殊环境应用
2022-12-22 亚搏体育在线注册,亚搏体育(中国)